Teşkilat Şeması -
Kars İl Kültür ve Turizm Müdürlüğü
select
Ara
Kars
Kars
İlçeler
Tarihçe
Coğrafya
Hava Durumu
Nasıl Gidilir?
Yeraltı Zenginlikleri
İklim ve Bitki Örtüsü
Kurumsal
Kurumsal
İl Müdürü
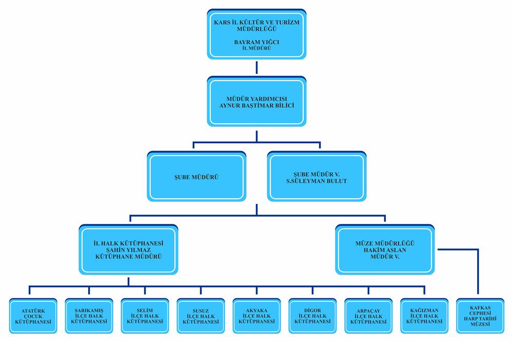
Teşkilat Şeması
Misyon Vizyon
Kamu Hizmetleri Standartları
Çekim İzni
Kars İl Kültür ve Turizm Müdürlüğü 2018-2023 Stratejik Eylem Planı
Mevzuat
Telif Hakları
Sürdürülebilir Turizm Programı
Kültür
Kültür
Ani Örenyeri
Müzeler
Kütüphaneler
Kazı Alanları
Sit Alanları
Kars İlindeki Taşınmaz Kültür Varlıkları
Bayram Tören ve Kutlamalar
Müze Kart
Turizm
Turizm
Tesisler ve Acentalar
Fiyat Tarifesi İşlemleri
Turizm İşletme Belgeli ve Yatırım İşletme Belgeli Tesislere Ait İş ve İşlemler
Sürdürülebilir Turizm Programı
Turizm Amaçlı Konut ve Başvuruları
2025 Yılı Turizm Tesisleri Belge- Plaket- Müessese Harcı Ücretleri
Konaklama İstatistik Sistemi İşlemleri
İstatistikler ve Veriler
İstatistikler ve Veriler
Turizm İstatistikleri
Kütüphane Kitap ve Okuyucu İstatistikleri
Ani Örenyeri Ziyaretçi Sayıları
Kars Arkeoloji ve Etnoğrafya Müzesi Ziyaretçi Sayıları
Kars Harp Tarihi Müzesi Zİyaretçi Sayıları
Kars Kültür Merkezi Salonu Verileri
Haberler Duyurular
Haberler Duyurular
2025
2024
21 Mart 2024 Nevruz Bayramı Etkinliğine Tüm Halkımız Davetlidir.
Kars Kalesi İçerisinde Bulanan 27-31 Pafta, 50 Ada 7 Parselde Yer Alan Cephanelik Binası Ve Sahne Alanının Kafeterya Olarak Kullanılması İle Gözlem Dürbüniinün Bulunduğu Toplam 532 M2 Açık Alanın Kiralanması İşi İhalesi
3. Ulusal Sait Faik Hikaye Yarışması
TEKNOFAST
Halı Dokuma Kursu
İhale Duyurusu
Mannu Çanakkale'de Animasyon Filmi
Avrupa Dayanışma Programı
"2. Ulusal Sait Faik Hikâye Yarışması"
GEÇMİŞTEN GELEN KADIN -VAN DEVLET TİYATROSU
20. Şefik Bursalı Resim Yarışması
Südürülebilir Turizm Programı
Kars Arkeoloji ve Etnografya Müzesi ile Kars Harp Tarihi Müzesi Kış Aylarında Yoğun Ziyaretçi Alması Nedeniyle Pazartesi Günleri de Dahil Olmak Üzere Her Gün Ziyarete Açık Olacaktır.
TEKNOFEST Havacılık, Uzay ve Teknoloji Festivali
Ani'nin Fethinin 958. Yılı Kutlama Programı
Turizm Yatırımcılarına Kamu Taşınmazı Tahsis Şartnamesi 2022 / 1
BASIN DUYURUSU - KONAKLAMA VE YEME İÇME TESİSLERİ BELGELENDİRME İŞLERİ
Yaşayan Kültür Mirası İşlemlerin Desteklenmesine Yönelik İş Birliği Protokolu
İletişim
İletişim
Müdürlük İletişim
Bize Bildirin
Müdürlüğümüze Bağlı Kütüphaneler
Alt Bölüm İletişim
Müdürlüğümüze Bağlı Müzeler
Bakanlığımıza Bağlı Müdürlükler ve Birimler
Arabuluculuk Komisyonu İletişim Bilgileri
Önemli Telefonlar
Teşkilat Şeması
Neredeyim :
Kurumsal
Teşkilat Şeması
Teşkilat Şeması